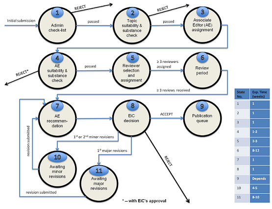
TISSEC's Reviewing Process State Diagram


TISSEC-state-diagram.png